Официальное опубликование правовых актов
ОФИЦИАЛЬНОЕ ОПУБЛИКОВАНИЕ
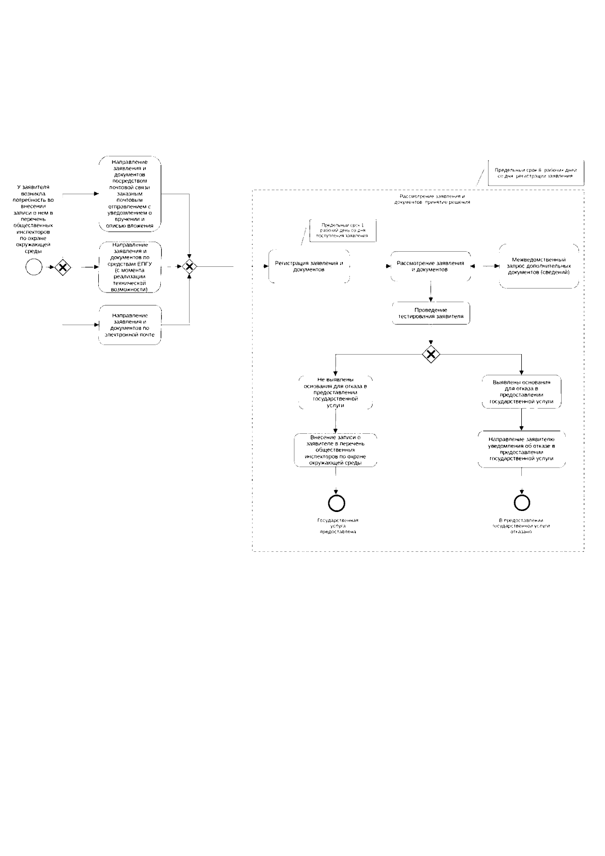
Приказ Департамента природных ресурсов и экологии Ямало-Ненецкого автономного округа от 09.09.2025 № 1464
"О внесении изменения в приказ департамента природных ресурсов и экологии Ямало-Ненецкого автономного округа от 02 апреля 2019 года № 1095"
(Зарегистрирован 10.09.2025 № 284)
Номер опубликования: 8901202509110004
Дата опубликования: 11.09.2025
Страница №30 из 37:
Увеличить