Официальное опубликование правовых актов
ОФИЦИАЛЬНОЕ ОПУБЛИКОВАНИЕ
Постановление Губернатора Чукотского автономного округа от 11.05.2022 № 160
"О материальном стимулировании работников органов государственной власти Чукотского автономного округа"
Номер опубликования: 8700202205120008
Дата опубликования: 12.05.2022
Страница №6 из 6:
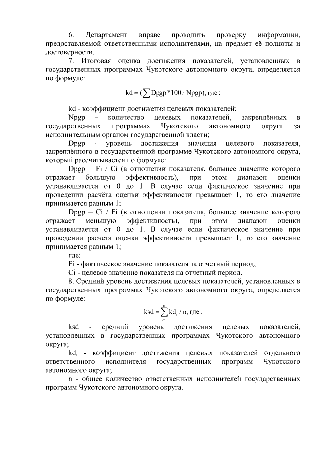
Увеличить