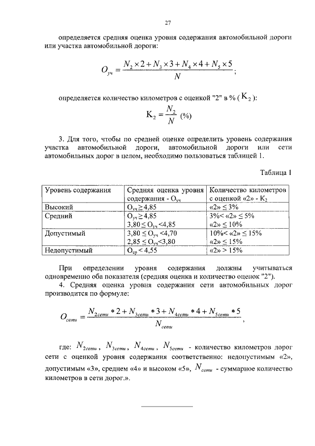
Приказ Департамента строительства, жилищно-коммунального хозяйства, энергетики и транспорта Ненецкого автономного округа от 21.01.2019 № 3
"О внесении изменений в порядок оценки уровня содержания автомобильных дорог общего пользования регионального или межмуниципального значения Ненецкого автономного округа"
"О внесении изменений в порядок оценки уровня содержания автомобильных дорог общего пользования регионального или межмуниципального значения Ненецкого автономного округа"
Номер опубликования: 8301201901280001
Дата опубликования:
28.01.2019
