Официальное опубликование правовых актов
ОФИЦИАЛЬНОЕ ОПУБЛИКОВАНИЕ
Постановление Правительства Орловской области от 11.04.2024 № 237
"Об утверждении Положения о порядке осуществления отбора юридических лиц, указанных в подпункте 8.1 пункта 1 статьи 6 Федерального закона от 21 декабря 2001 года № 178-ФЗ "О приватизации государственного и муниципального имущества", для организации от имени Орловской области продажи приватизируемого государственного имущества Орловской области и (или) осуществления функций продавца такого имущества"
Номер опубликования: 5700202404110025
Дата опубликования: 11.04.2024
Страница №9 из 12:
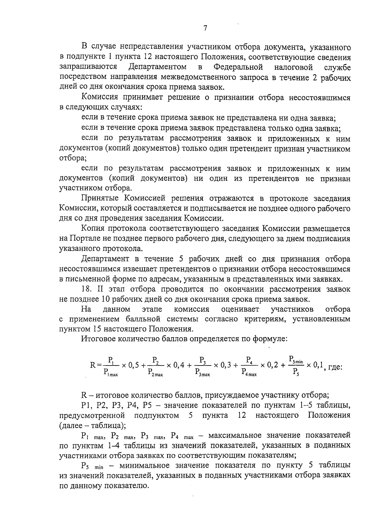
Увеличить