Официальное опубликование правовых актов
ОФИЦИАЛЬНОЕ ОПУБЛИКОВАНИЕ
Приказ Государственной жилищной инспекции Омской области от 06.09.2019 № 25
"О внесении изменений в приказ Государственной жилищной инспекции Омской области от 6 июля 2016 года № 16"
Номер опубликования: 5501201909110008
Дата опубликования: 11.09.2019
Страница №19 из 71:
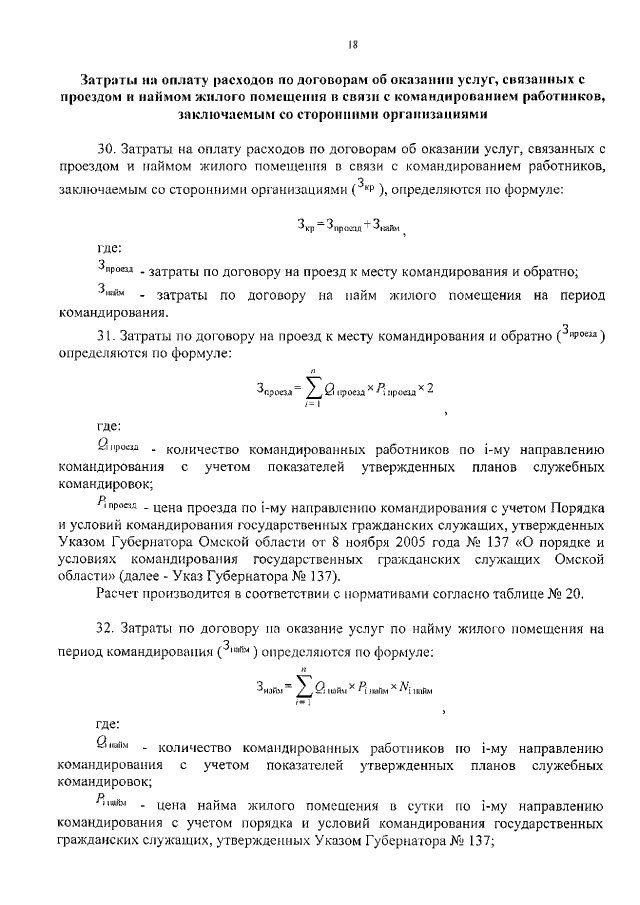
Увеличить