Официальное опубликование правовых актов
ОФИЦИАЛЬНОЕ ОПУБЛИКОВАНИЕ
Указ Губернатора Иркутской области от 07.09.2015 № 228-уг
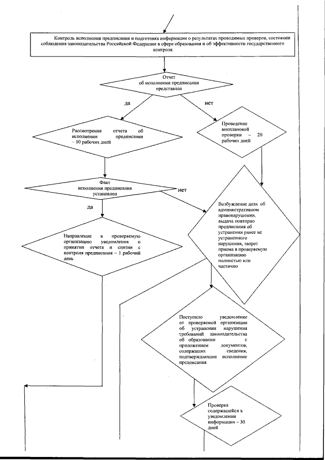
"О внесении изменений в административный регламент исполнения государственной функции "Контроль за соблюдением лицензиатом лицензионных требований и условий при осуществлении образовательной деятельности"
Номер опубликования: 3800201509100005
Дата опубликования: 10.09.2015
Страница №10 из 11:
Увеличить