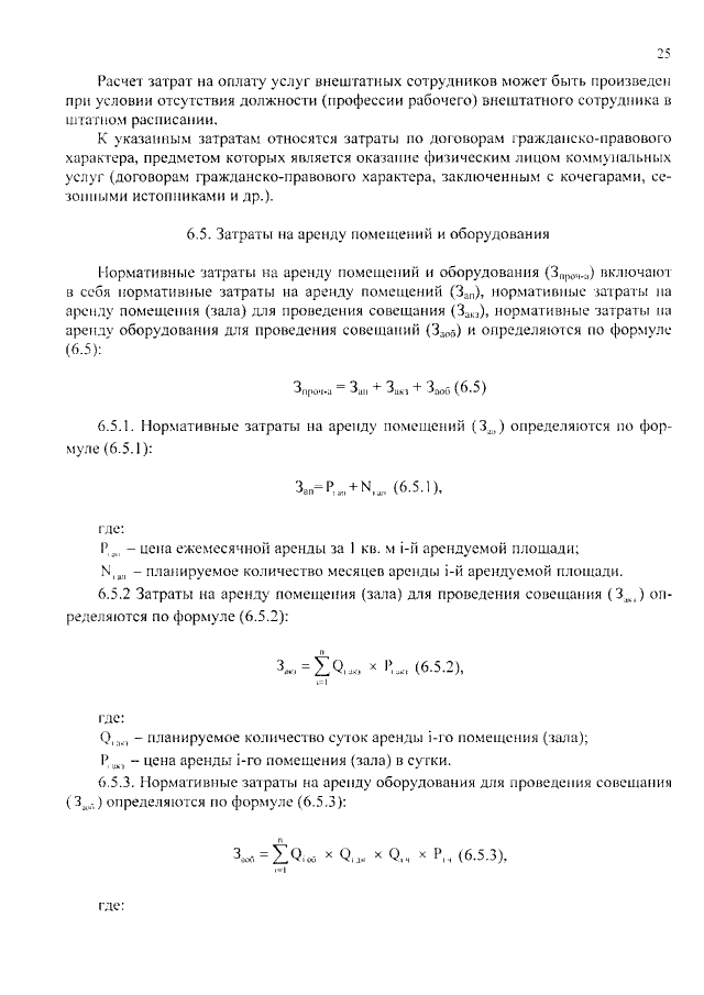
Официальное опубликование правовых актов
ОФИЦИАЛЬНОЕ ОПУБЛИКОВАНИЕ
Постановление Правительства Республики Тыва от 31.12.2015 № 618 "Об утверждении Порядка определения нормативных затрат на обеспечение деятельности органов исполнительной власти Республики Тыва, Администрации Главы Республики Тыва и Аппарата Правительства Республики Тыва, Полномочного представительства Республики Тыва в г. Москве"
Номер опубликования: 1700201601040002
Дата опубликования: 04.01.2016
Страница №26 из 53:
Увеличить