Официальное опубликование правовых актов
ОФИЦИАЛЬНОЕ ОПУБЛИКОВАНИЕ
Постановление Правительства Карачаево-Черкесской Республики от 24.05.2023 № 114
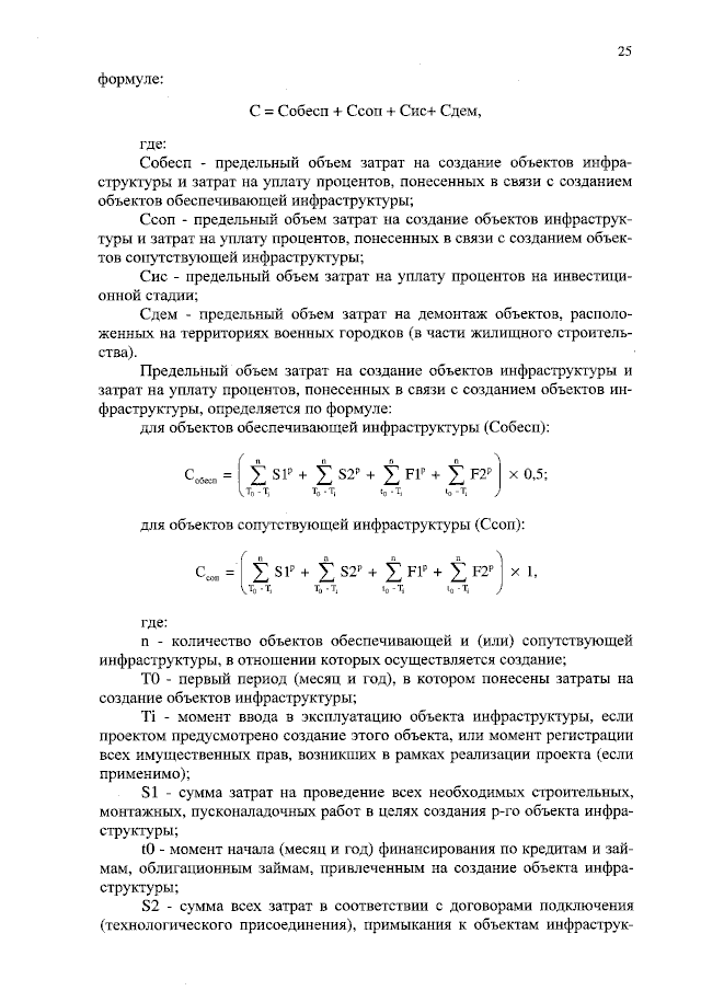
"Об утверждении Порядка возмещения из республиканского бюджета Карачаево-Черкесской Республики затрат, предусмотренных частью 1 статьи 15 Федерального закона от 01.04.2020 № 69-ФЗ "О защите и поощрении капиталовложений в Российской Федерации", понесенных организацией, реализующей проект, в рамках осуществления инвестиционного проекта, в отношении которого заключено соглашение о защите и поощрении капиталовложений"
Номер опубликования: 0900202306010002
Дата опубликования: 01.06.2023
Страница №26 из 34:
Увеличить