Официальное опубликование правовых актов
ОФИЦИАЛЬНОЕ ОПУБЛИКОВАНИЕ
Приказ Федеральной службы по надзору в сфере защиты прав потребителей и благополучия человека от 07.12.2022 № 664
"Об утверждении Методики установления седьмой подзоны приаэродромной территории, расчета и оценки рисков для здоровья человека"
(Зарегистрирован 13.12.2022 № 71458)
Номер опубликования: 0001202212130028
Дата опубликования: 13.12.2022
Страница №15 из 27:
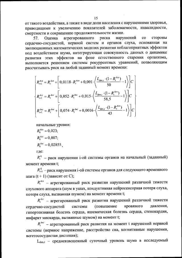
Увеличить