Официальное опубликование правовых актов
ОФИЦИАЛЬНОЕ ОПУБЛИКОВАНИЕ
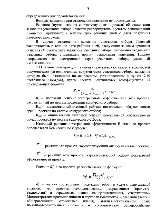
Постановление Правительства Севастополя от 31.05.2022 № 226-ПП
"О внесении изменений в постановление Правительства Севастополя от 20.09.2021 № 451-ПП "Об утверждении Порядка предоставления субсидий субъектам деятельности в сфере промышленности города Севастополя, реализующим проекты по модернизации и техническому перевооружению производственных мощностей промышленных предприятий, направленные на создание и (или) развитие производства новой высокотехнологичной конкурентоспособной продукции, и о признании утратившими силу некоторых актов Правительства Севастополя"
Номер опубликования: 9200202206070012
Дата опубликования: 07.06.2022
Страница №10 из 32:
Увеличить