Официальное опубликование правовых актов
ОФИЦИАЛЬНОЕ ОПУБЛИКОВАНИЕ
Приказ Департамента социальной защиты населения Ямало-Ненецкого автономного округа от 08.12.2025 № 152-ОД
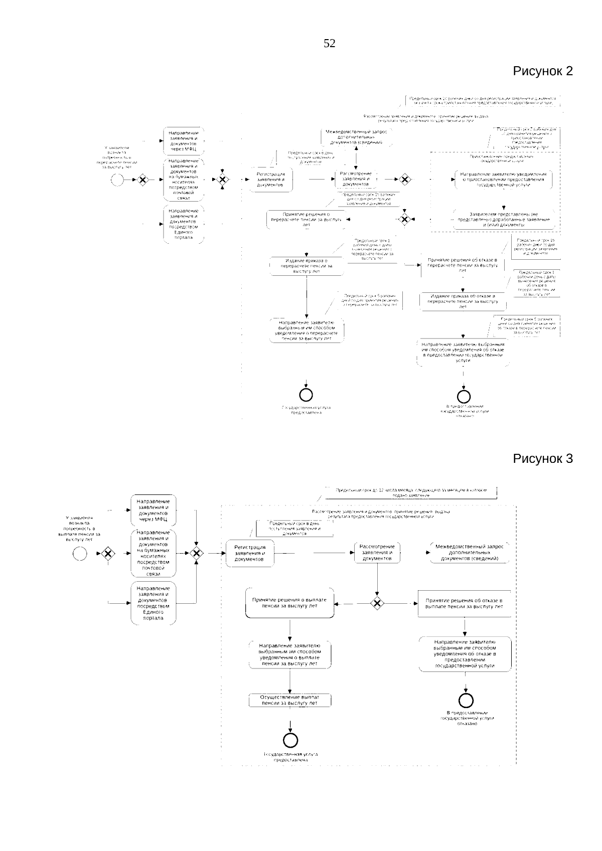
"О внесении изменения в Административный регламент департамента социальной защиты населения Ямало-Ненецкого автономного округа по предоставлению государственной услуги "Назначение, перерасчет и выплата пенсии за выслугу лет"
(Зарегистрирован 08.12.2025 № 437)
Номер опубликования: 8901202512090008
Дата опубликования: 09.12.2025
Страница №53 из 55:
Увеличить