Официальное опубликование правовых актов
ОФИЦИАЛЬНОЕ ОПУБЛИКОВАНИЕ
Закон Ямало-Ненецкого автономного округа от 24.12.2018 № 112-ЗАО
"О внесении изменений в Закон Ямало-Ненецкого автономного округа "О наделении органов местного самоуправления отдельными государственными полномочиями Ямало-Ненецкого автономного округа по социальной поддержке населения и прекращении осуществления органами местного самоуправления отдельных государственных полномочий Ямало-Ненецкого автономного округа по социальному обслуживанию населения"
Номер опубликования: 8900201812270012
Дата опубликования: 27.12.2018
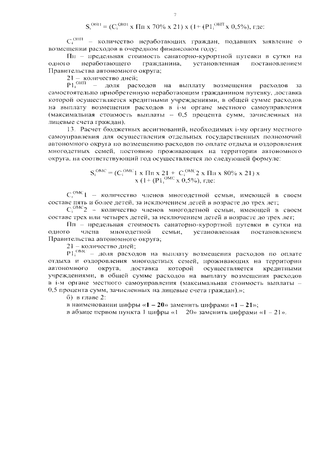
Страница №7 из 8:
Увеличить