Официальное опубликование правовых актов
ОФИЦИАЛЬНОЕ ОПУБЛИКОВАНИЕ
Постановление Губернатора Чукотского автономного округа от 16.06.2017 № 76
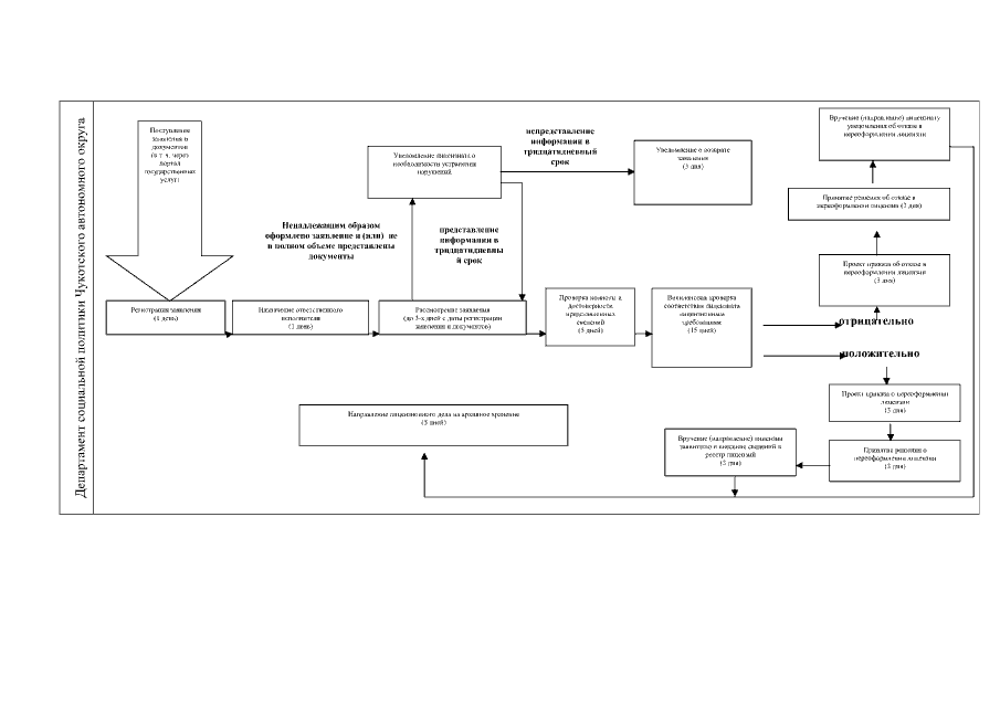
"Об утверждении Административного регламента Департамента социальной политики Чукотского автономного округа по предоставлению государственной услуги "Лицензирование деятельности по обороту наркотических средств, психотропных веществ и их прекурсоров, культивированию наркосодержащих растений"
Номер опубликования: 8700201706220015
Дата опубликования: 22.06.2017
Страница №57 из 89:
Увеличить