Официальное опубликование правовых актов
ОФИЦИАЛЬНОЕ ОПУБЛИКОВАНИЕ
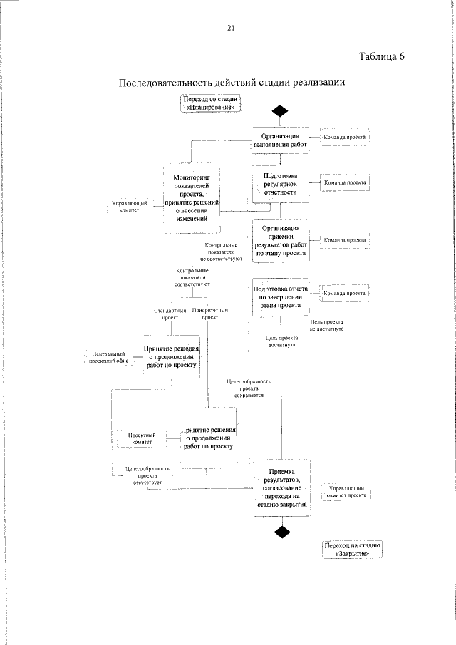
Постановление Правительства Ханты-Мансийского автономного округа - Югры от 25.12.2015 № 485-п
"О системе управления проектной деятельностью в исполнительных органах государственной власти Ханты-Мансийского автономного округа - Югры"
Номер опубликования: 8600201512290002
Дата опубликования: 29.12.2015
Страница №21 из 24:
Увеличить