Официальное опубликование правовых актов
ОФИЦИАЛЬНОЕ ОПУБЛИКОВАНИЕ
Приказ Департамента природных ресурсов, экологии и агропромышленного комплекса Ненецкого автономного округа от 04.08.2021 № 36-пр
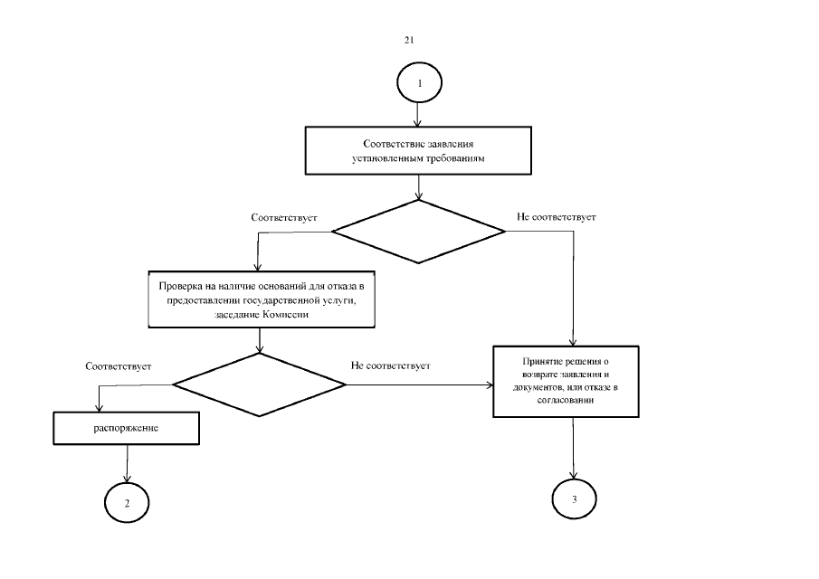
"Об утверждении Административного регламента по предоставлению государственной услуги "Согласование технических проектов разработки месторождений общераспространенных полезных ископаемых и иной проектной документации на выполнение работ, связанных с пользованием участками недр местного значения"
Номер опубликования: 8301202108050001
Дата опубликования: 05.08.2021
Страница №23 из 27:
Увеличить