Официальное опубликование правовых актов
ОФИЦИАЛЬНОЕ ОПУБЛИКОВАНИЕ
Приказ Департамента природных ресурсов, экологии и агропромышленного комплекса Ненецкого автономного округа от 03.06.2021 № 30-пр
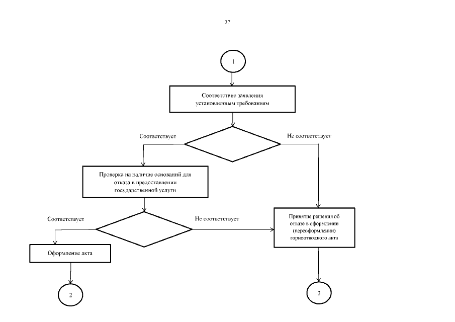
"Об утверждении Административного регламента по предоставлению государственной услуги "Оформление (переоформление) документов, удостоверяющих уточненные границы горного отвода в отношении участков недр местного значения, расположенных на территории Ненецкого автономного округа, за исключением участков недр местного значения, содержащих месторождения общераспространенных полезных ископаемых, разработка которых осуществляется с применением взрывных работ"
Номер опубликования: 8301202106040001
Дата опубликования: 04.06.2021
Страница №29 из 35:
Увеличить