Официальное опубликование правовых актов
ОФИЦИАЛЬНОЕ ОПУБЛИКОВАНИЕ
Приказ Департамента природных ресурсов, экологии и агропромышленного комплекса Ненецкого автономного округа от 01.06.2021 № 29-пр
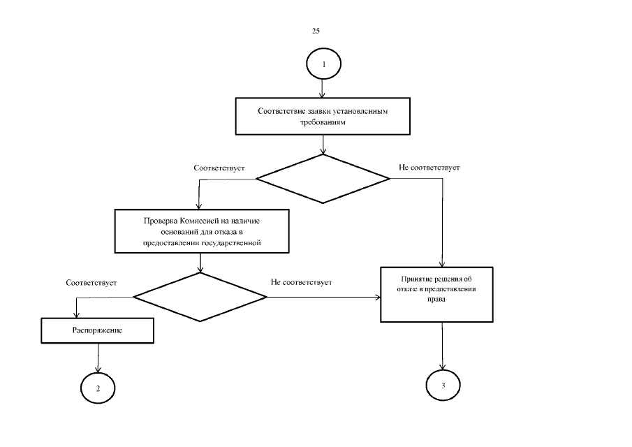
"Об утверждении Административного регламента по предоставлению государственной услуги "Предоставление права пользования участком недр местного значения для разведки и добычи общераспространенных полезных ископаемых, необходимых для целей выполнения работ по строительству, реконструкции, капитальному ремонту, ремонту и содержанию автомобильных дорог общего пользования"
Номер опубликования: 8301202106030001
Дата опубликования: 03.06.2021
Страница №26 из 30:
Увеличить