Официальное опубликование правовых актов
ОФИЦИАЛЬНОЕ ОПУБЛИКОВАНИЕ
Приказ Департамента природных ресурсов, экологии и агропромышленного комплекса Ненецкого автономного округа от 31.05.2021 № 28-пр
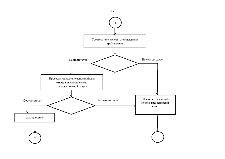
"Об утверждении Административного регламента по предоставлению государственной услуги "Предоставление права пользования участком недр местного значения для геологического изучения в целях поисков и оценки подземных вод, для разведки и добычи подземных вод или для геологического изучения в целях поисков и оценки подземных вод, их разведки и добычи"
Номер опубликования: 8301202106010004
Дата опубликования: 01.06.2021
Страница №26 из 30:
Увеличить