Официальное опубликование правовых актов
ОФИЦИАЛЬНОЕ ОПУБЛИКОВАНИЕ
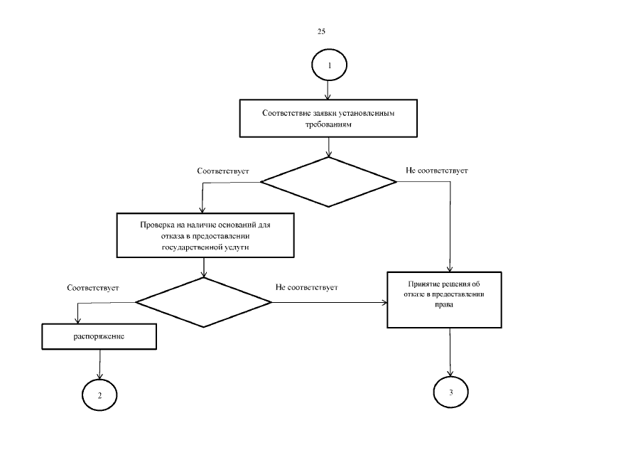
Приказ Департамента природных ресурсов, экологии и агропромышленного комплекса Ненецкого автономного округа от 11.05.2021 № 25-пр
"Об утверждении Административного регламента по предоставлению государственной услуги "Предоставление права пользования участком недр местного значения для геологического изучения в целях поисков и оценки месторождений общераспространенных полезных ископаемых на территории Ненецкого автономного округа"
Номер опубликования: 8301202105120001
Дата опубликования: 12.05.2021
Страница №26 из 30:
Увеличить