Официальное опубликование правовых актов
ОФИЦИАЛЬНОЕ ОПУБЛИКОВАНИЕ
Приказ Департамента здравоохранения, труда и социальной защиты населения Ненецкого автономного округа от 18.05.2017 № 37
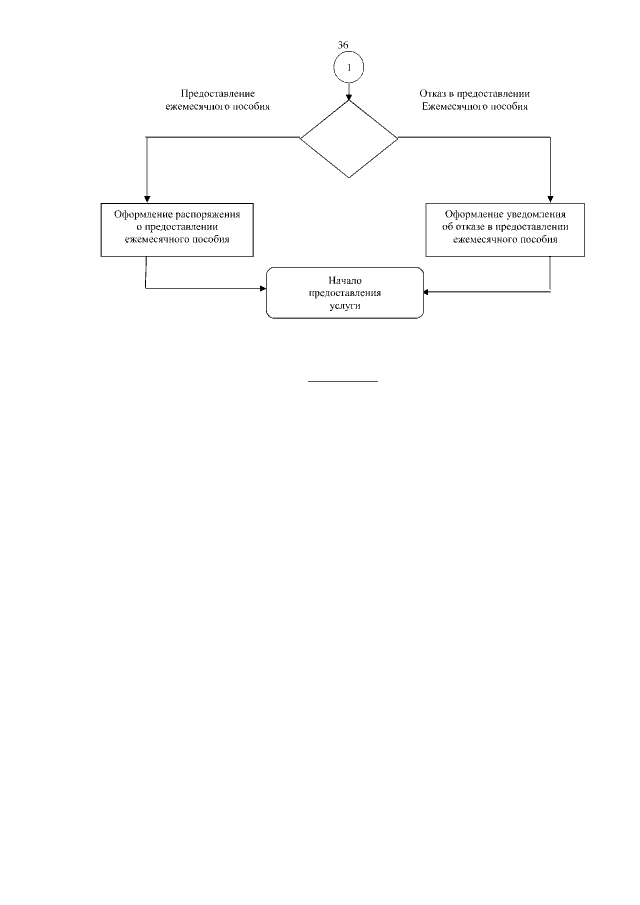
"Об утверждении Административного регламента по предоставлению государственной услуги "Предоставление ежемесячного пособия по уходу за ребенком лицам, не подлежащим обязательному социальному страхованию на случай временной нетрудоспособности"
Номер опубликования: 8301201705220001
Дата опубликования: 22.05.2017
Страница №37 из 37:
Увеличить