Официальное опубликование правовых актов
ОФИЦИАЛЬНОЕ ОПУБЛИКОВАНИЕ
Приказ Департамента здравоохранения, труда и социальной защиты населения Ненецкого автономного округа от 13.04.2017 № 31
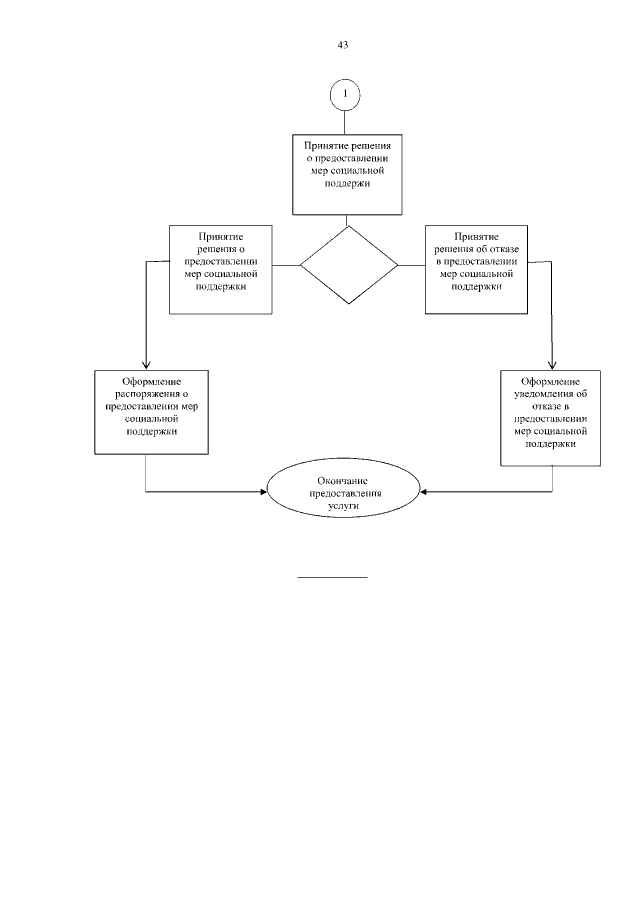
"Об утверждении Административного регламента по предоставлению государственной услуги "Меры социальной поддержки лицам, имеющим звание "Ветеран труда" или звание "Ветеран труда Ненецкого автономного округа"
Номер опубликования: 8301201704190002
Дата опубликования: 19.04.2017
Страница №45 из 45:
Увеличить