Официальное опубликование правовых актов
ОФИЦИАЛЬНОЕ ОПУБЛИКОВАНИЕ
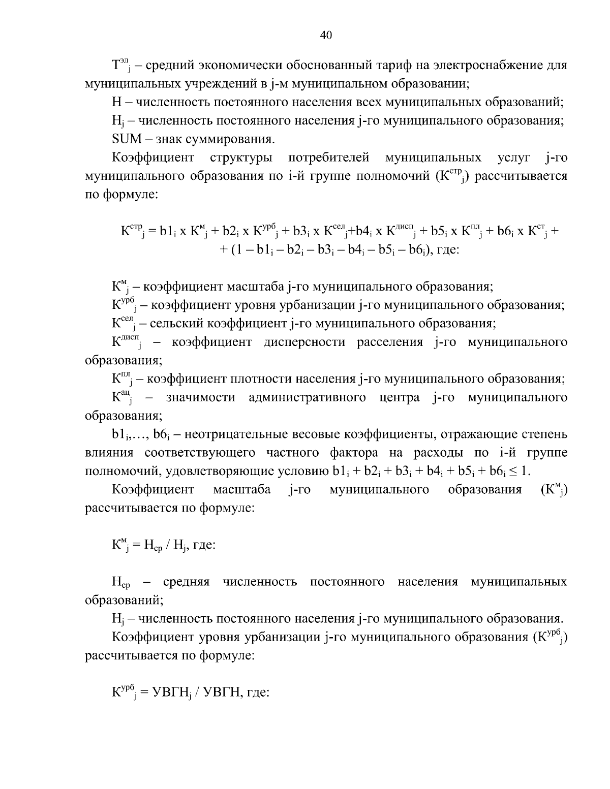
Закон Луганской Народной Республики от 24.11.2023 № 15-I
"О межбюджетных отношениях в Луганской Народной Республике"
Номер опубликования: 8100202311270002
Дата опубликования: 27.11.2023
Страница №40 из 51:
Увеличить