Официальное опубликование правовых актов
ОФИЦИАЛЬНОЕ ОПУБЛИКОВАНИЕ
Распоряжение Комитета по экономической политике и стратегическому планированию Санкт-Петербурга от 15.11.2018 № 275-р
"Об утверждении подушевых нормативов финансирования социальных услуг на 2019 год"
Номер опубликования: 7801201811230003
Дата опубликования: 23.11.2018
Страница №4 из 31:
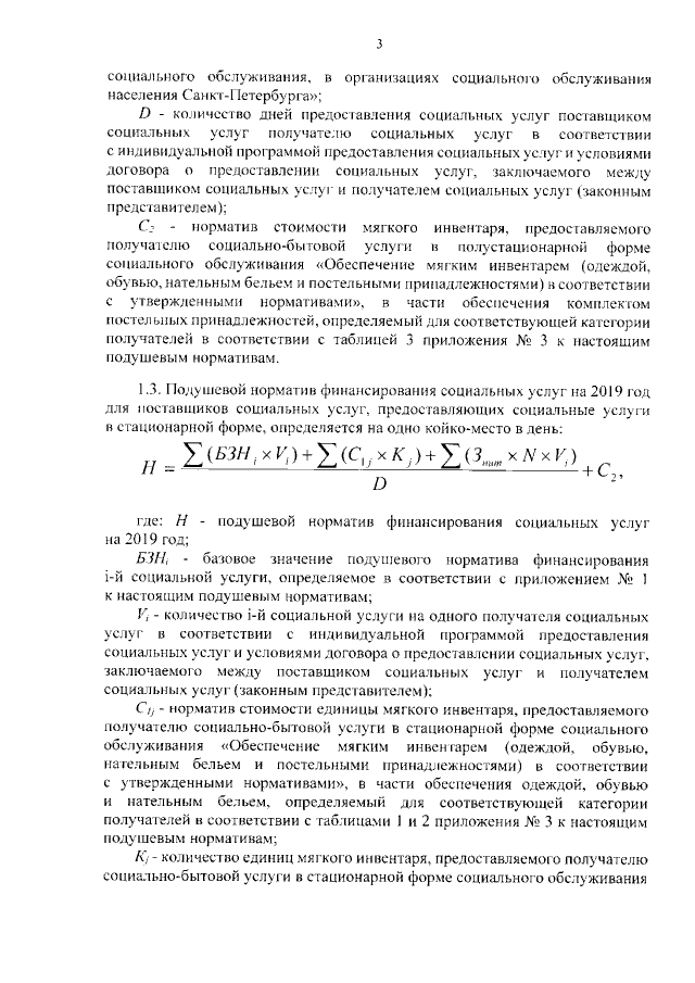
Увеличить