Официальное опубликование правовых актов
ОФИЦИАЛЬНОЕ ОПУБЛИКОВАНИЕ
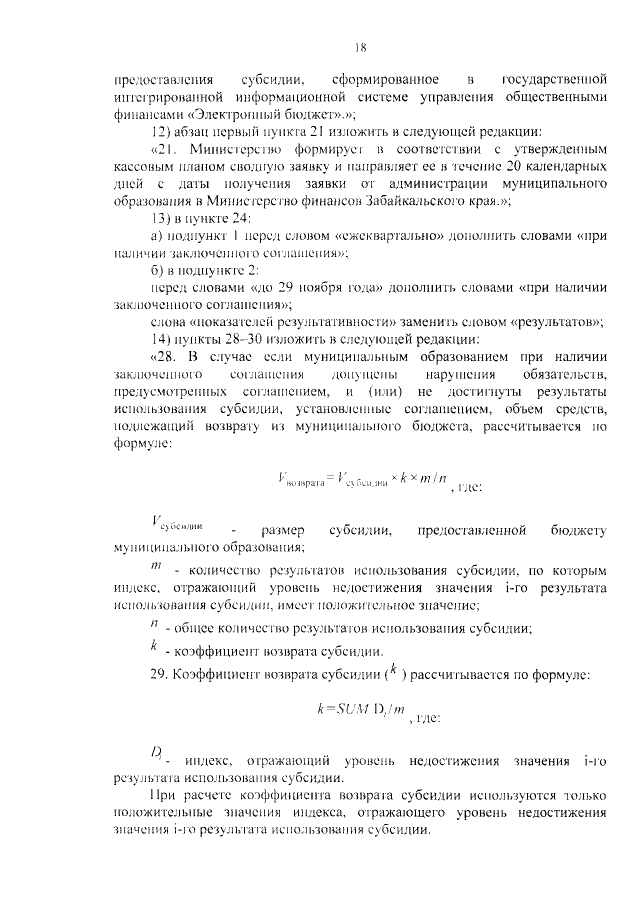
Постановление Правительства Забайкальского края от 30.04.2020 № 137
"О внесении изменений в государственную программу Забайкальского края "Развитие культуры в Забайкальском крае"
Номер опубликования: 7500202005080003
Дата опубликования: 08.05.2020
Страница №18 из 32:
Увеличить