Официальное опубликование правовых актов
ОФИЦИАЛЬНОЕ ОПУБЛИКОВАНИЕ
Постановление Правительства Забайкальского края от 18.10.2017 № 428
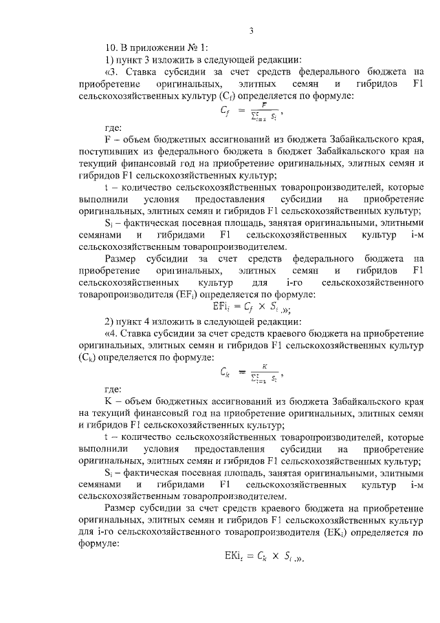
"О внесении изменений в Порядок предоставления субсидий из бюджета Забайкальского края, а также средств, поступивших из федерального бюджета в бюджет Забайкальского края на содействие достижению целевых показателей региональных программ развития агропромышленного комплекса, утвержденный постановлением Правительства Забайкальского края от 16 февраля 2017 года № 63"
Номер опубликования: 7500201710190002
Дата опубликования: 19.10.2017
Страница №3 из 5:
Увеличить