Официальное опубликование правовых актов
ОФИЦИАЛЬНОЕ ОПУБЛИКОВАНИЕ
Постановление Правительства Забайкальского края от 25.10.2016 № 411
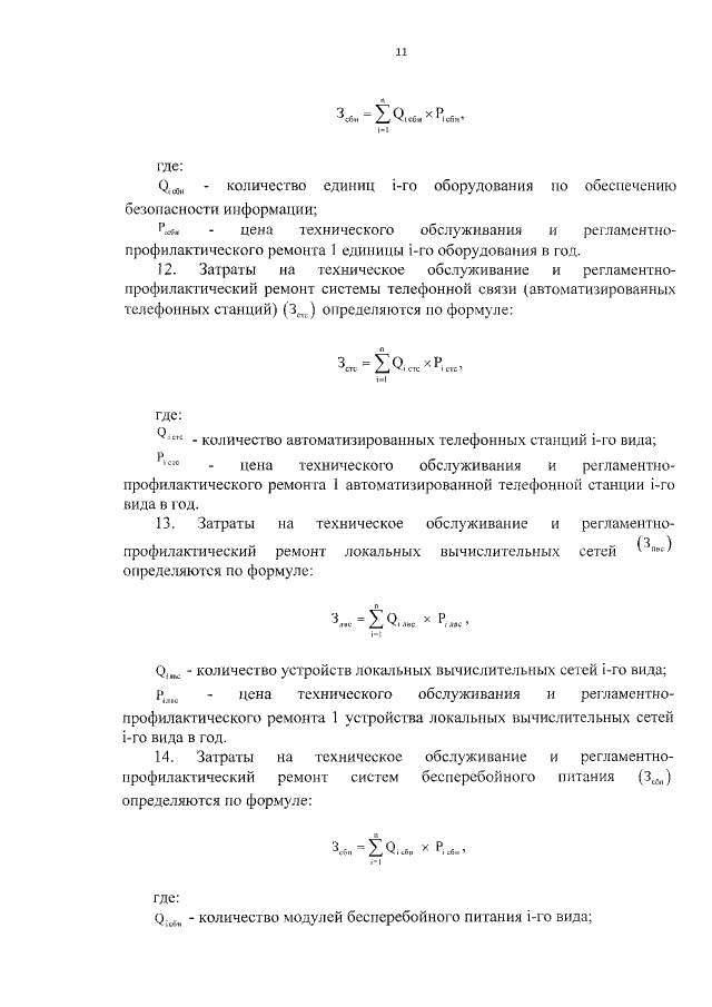
"О внесении изменений в постановление Правительства Забайкальского края от 03 апреля 2015 года № 142 "О порядке определения нормативных затрат на обеспечение функций государственных органов Забайкальского края, органов управления территориальными государственными внебюджетными фондами Забайкальского края, в том числе подведомственных им казенных учреждений"
Номер опубликования: 7500201610270014
Дата опубликования: 27.10.2016
Страница №11 из 42:
Увеличить