Постановление Правительства Забайкальского края от 03.04.2015 № 142
"О порядке определения нормативных затрат на обеспечение функций государственных органов Забайкальского края, органов управления территориальными государственными внебюджетными фондами Забайкальского края, в том числе подведомственных им казенных учреждений"
"О порядке определения нормативных затрат на обеспечение функций государственных органов Забайкальского края, органов управления территориальными государственными внебюджетными фондами Забайкальского края, в том числе подведомственных им казенных учреждений"
Номер опубликования: 7500201504090013
Дата опубликования:
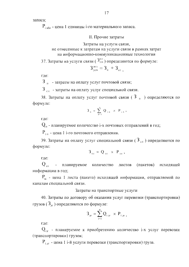
09.04.2015
