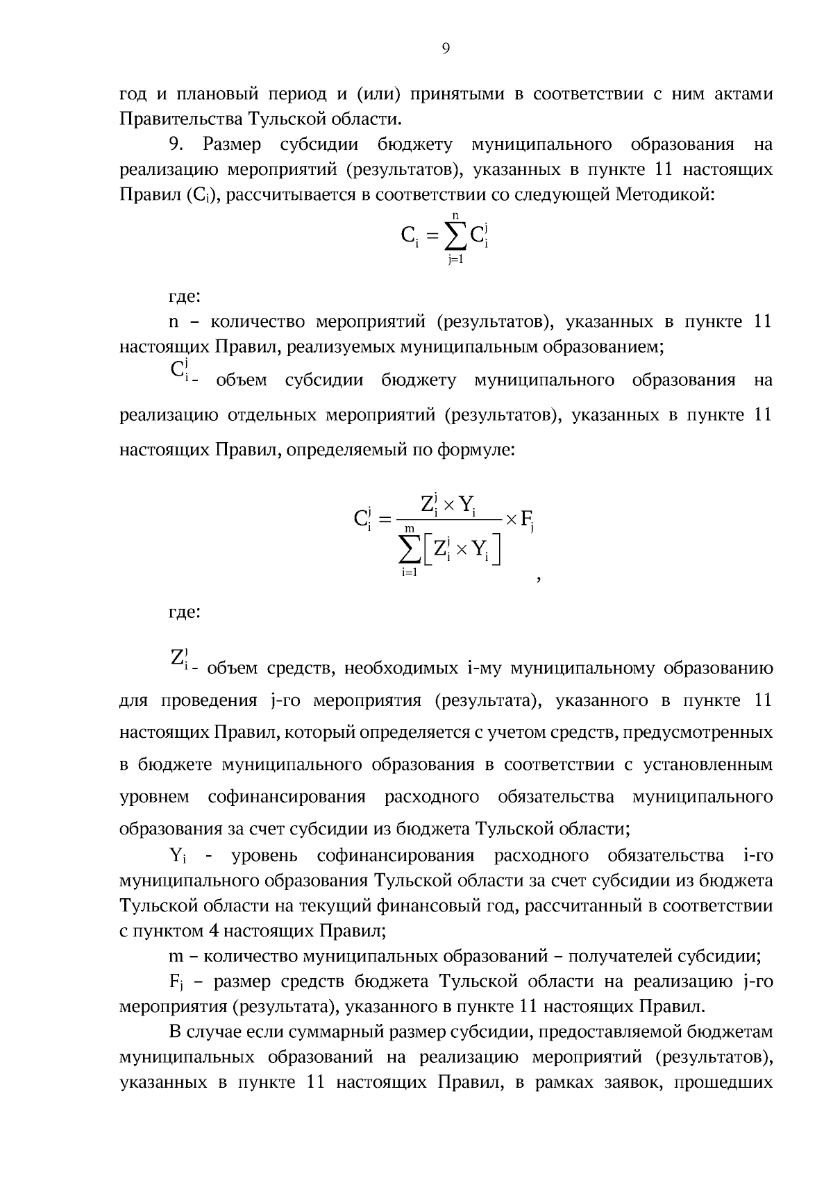
Постановление Правительства Тульской области от 28.12.2024 № 754
"О внесении изменения и дополнений в постановление правительства Тульской области от 01.02.2019 № 39"
"О внесении изменения и дополнений в постановление правительства Тульской области от 01.02.2019 № 39"
Номер опубликования: 7100202412290024
Дата опубликования:
29.12.2024
