Официальное опубликование правовых актов
ОФИЦИАЛЬНОЕ ОПУБЛИКОВАНИЕ
Постановление Правительства Тульской области от 25.08.2016 № 387
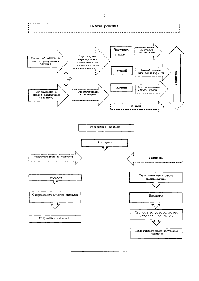
"Об утверждении Административного регламента предоставления государственной услуги "Выдача задания и разрешения на проведение работ по сохранению объекта культурного наследия регионального значения, выявленного объекта культурного наследия на территории Тульской области"
Номер опубликования: 7100201608300004
Дата опубликования: 30.08.2016
Страница №63 из 65:
Увеличить