Официальное опубликование правовых актов
ОФИЦИАЛЬНОЕ ОПУБЛИКОВАНИЕ
Постановление Правительства Тульской области от 30.12.2014 № 735
"О внесении изменений и дополнения в постановление правительства Тульской области от 24.10.2013 № 575 "Об утверждении государственной программы Тульской области "Улучшение демографической ситуации и поддержка семей, воспитывающих детей, в Тульской области"
Номер опубликования: 7100201501040012
Дата опубликования: 04.01.2015
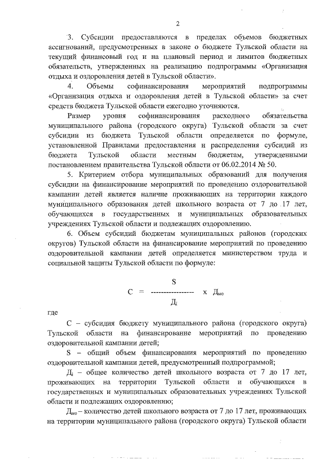
Страница №42 из 132:
Увеличить