Официальное опубликование правовых актов
ОФИЦИАЛЬНОЕ ОПУБЛИКОВАНИЕ
Приказ Департамента по управлению государственной собственностью Томской области от 28.02.2020 № 7
"О внесении изменения в приказ Департамента по управлению государственной собственностью Томской области от 15.12.2017 № 68"
Номер опубликования: 7001202003020004
Дата опубликования: 02.03.2020
Страница №21 из 63:
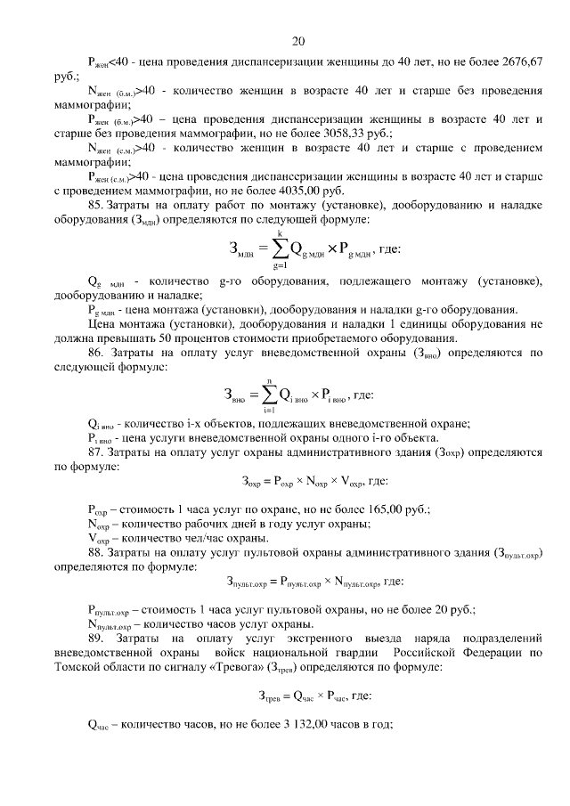
Увеличить