Официальное опубликование правовых актов
ОФИЦИАЛЬНОЕ ОПУБЛИКОВАНИЕ
Приказ Департамента защиты населения и территории Томской области от 17.01.2020 № 3
"Об утверждении нормативных затрат на обеспечение функций Департамента защиты населения и территории Томской области и подведомственного ему учреждения"
Номер опубликования: 7001202001200002
Дата опубликования: 20.01.2020
Страница №77 из 98:
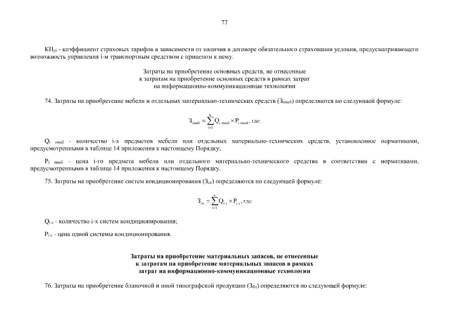
Увеличить