Официальное опубликование правовых актов
ОФИЦИАЛЬНОЕ ОПУБЛИКОВАНИЕ
Приказ Департамента по управлению государственной собственностью Томской области от 15.11.2018 № 44
"О внесении изменений в приказ Департамента по управлению государственной собственностью Томской области от 15.12.2017 № 68"
Номер опубликования: 7001201811160009
Дата опубликования: 16.11.2018
Страница №20 из 93:
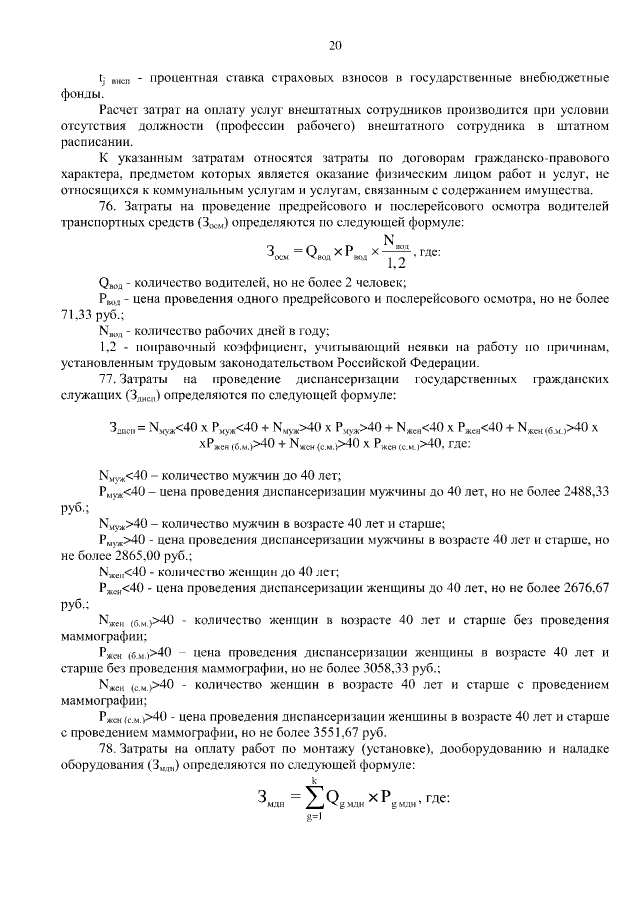
Увеличить