Официальное опубликование правовых актов
ОФИЦИАЛЬНОЕ ОПУБЛИКОВАНИЕ
Постановление Администрации Томской области от 15.04.2021 № 143а
"О внесении изменений в постановление Администрации Томской области от 26.09.2019 № 338а"
Номер опубликования: 7000202104210003
Дата опубликования: 21.04.2021
Страница №151 из 226:
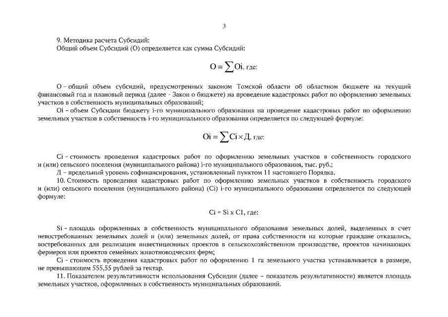
Увеличить