Официальное опубликование правовых актов
ОФИЦИАЛЬНОЕ ОПУБЛИКОВАНИЕ
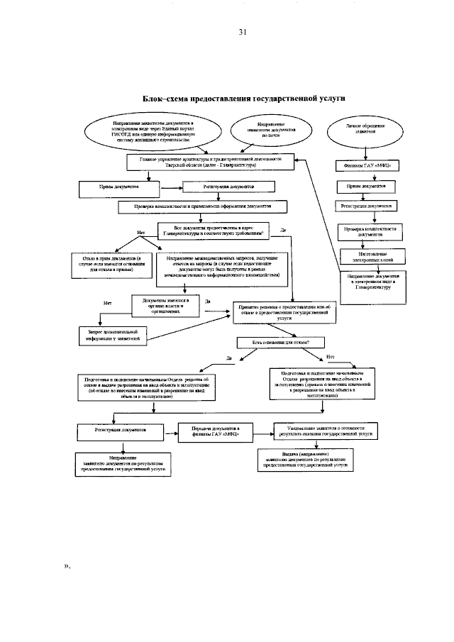
Приказ Главного управления архитектуры и градостроительной деятельности Тверской области от 18.05.2023 № 2-нп
"О внесении изменений в приказ Главного управления архитектуры и градостроительной деятельности Тверской области от 25.05.2021 № 5-нп"
Номер опубликования: 6901202305230002
Дата опубликования: 23.05.2023
Страница №31 из 31:
Увеличить