Официальное опубликование правовых актов
ОФИЦИАЛЬНОЕ ОПУБЛИКОВАНИЕ
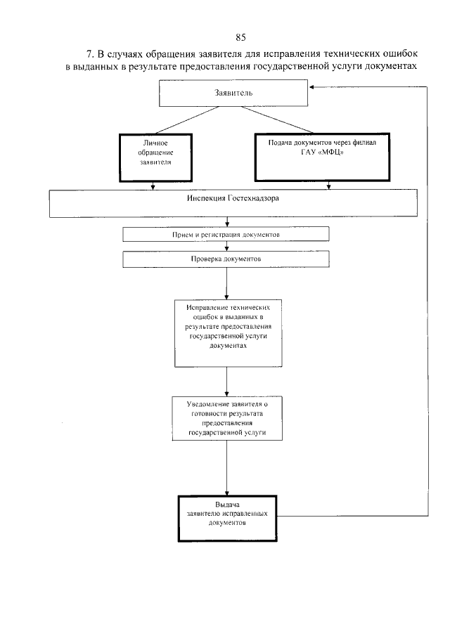
Приказ Главного управления "Государственная инспекция по надзору за техническим состоянием самоходных машин и других видов техники" Тверской области от 27.04.2020 № 4-нп
"О внесении изменений в приказ Главного управления "Государственная инспекция по надзору за техническим состоянием самоходных машин и других видов техники" Тверской области от 22.05.2015 № 5-нп"
Номер опубликования: 6901202004280004
Дата опубликования: 28.04.2020
Страница №85 из 85:
Увеличить