Официальное опубликование правовых актов
ОФИЦИАЛЬНОЕ ОПУБЛИКОВАНИЕ
Закон Тверской области от 24.12.2015 № 142-ЗО
"Об областном бюджете Тверской области на 2016 год"
Номер опубликования: 6900201512250038
Дата опубликования: 25.12.2015
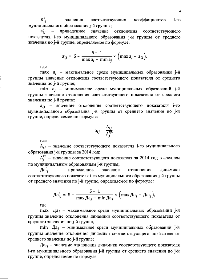
Страница №336 из 395:
Увеличить