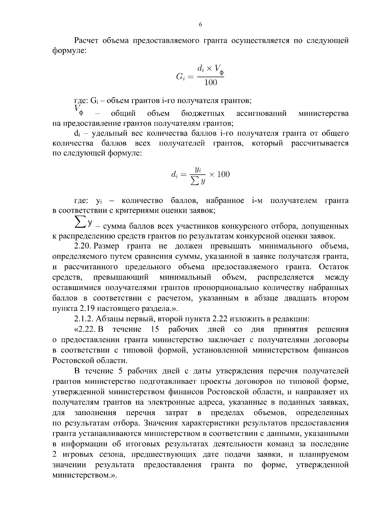
Постановление Правительства Ростовской области от 18.12.2025 № 230
"О внесении изменений в некоторые постановления Правительства Ростовской области"
"О внесении изменений в некоторые постановления Правительства Ростовской области"
Номер опубликования: 6100202512220003
Дата опубликования:
22.12.2025
