Официальное опубликование правовых актов
ОФИЦИАЛЬНОЕ ОПУБЛИКОВАНИЕ
Постановление Правительства Ростовской области от 27.03.2025 № 233
"Об утверждении отчета о реализации государственной программы Ростовской области "Развитие образования" за 2024 год"
Номер опубликования: 6100202503310002
Дата опубликования: 31.03.2025
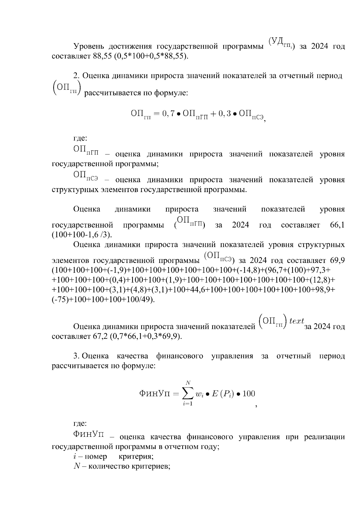
Страница №24 из 173:
Увеличить