Официальное опубликование правовых актов
ОФИЦИАЛЬНОЕ ОПУБЛИКОВАНИЕ
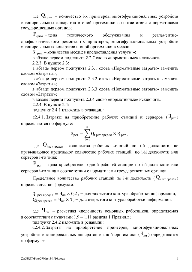
Постановление Правительства Ростовской области от 06.07.2016 № 454
"О внесении изменений в постановление Правительства Ростовской области от 25.12.2015 № 185"
Номер опубликования: 6100201607120010
Дата опубликования: 12.07.2016
Страница №6 из 13:
Увеличить