Официальное опубликование правовых актов
ОФИЦИАЛЬНОЕ ОПУБЛИКОВАНИЕ
Постановление Правительства Ростовской области от 25.12.2015 № 185
"Об утверждении Правил определения нормативных затрат на обеспечение функций государственных органов Ростовской области, в том числе подведомственных им государственных казенных учреждений Ростовской области, органа управления Территориальным фондом обязательного медицинского страхования Ростовской области"
Номер опубликования: 6100201512310028
Дата опубликования: 31.12.2015
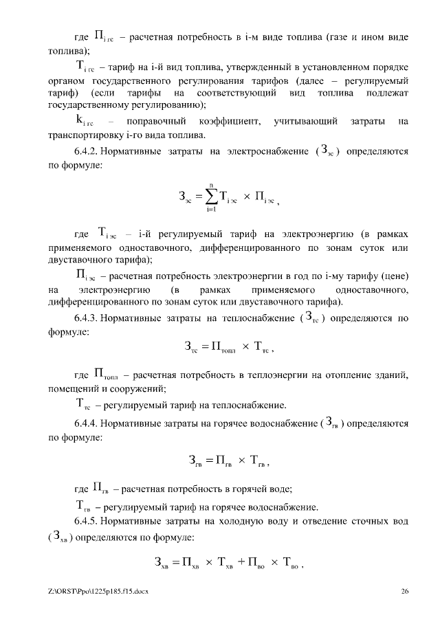
Страница №26 из 44:
Увеличить