Официальное опубликование правовых актов
ОФИЦИАЛЬНОЕ ОПУБЛИКОВАНИЕ
Областной закон Ростовской области от 11.12.2015 № 456-ЗС
"О внесении изменений в Областной закон "О межбюджетных отношениях органов государственной власти и органов местного самоуправления в Ростовской области"
Номер опубликования: 6100201512140014
Дата опубликования: 14.12.2015
Страница №9 из 44:
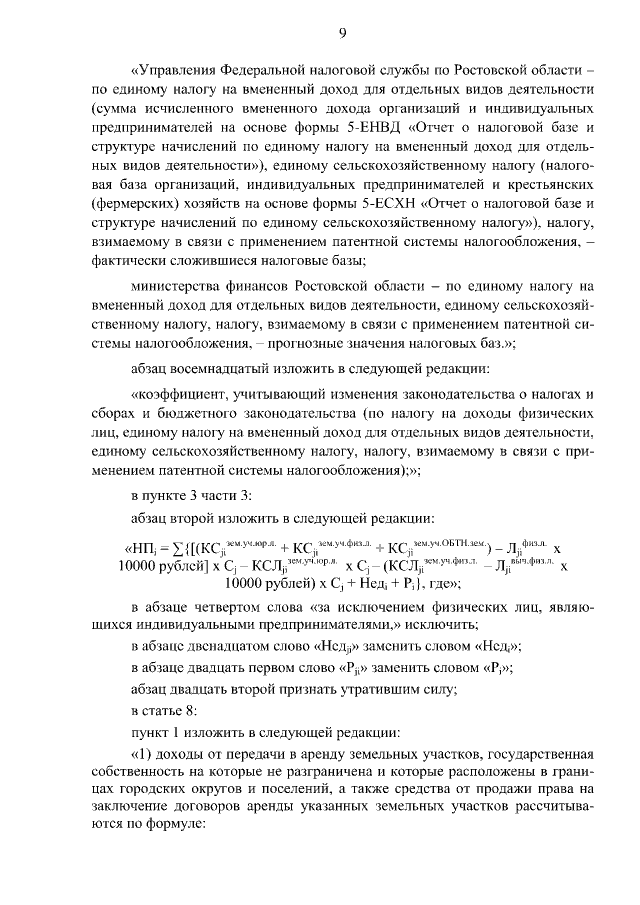
Увеличить