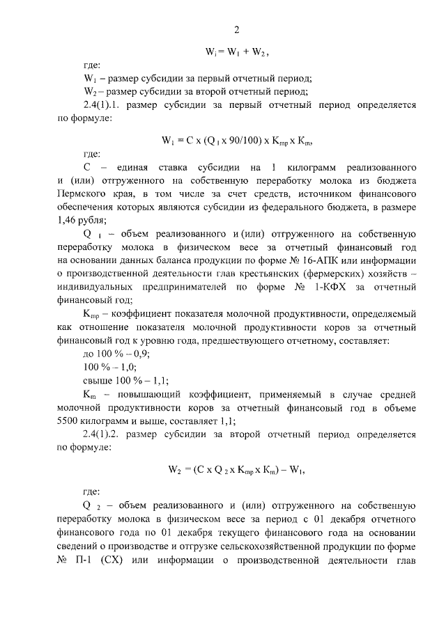
Постановление Правительства Пермского края от 13.03.2018 № 106-п
"О внесении изменений в Порядок предоставления субсидий на повышение продуктивности в молочном скотоводстве, утвержденный постановлением Правительства Пермского края от 24 апреля 2013 г. № 327-п"
"О внесении изменений в Порядок предоставления субсидий на повышение продуктивности в молочном скотоводстве, утвержденный постановлением Правительства Пермского края от 24 апреля 2013 г. № 327-п"
Номер опубликования: 5900201803150003
Дата опубликования:
15.03.2018
