Официальное опубликование правовых актов
ОФИЦИАЛЬНОЕ ОПУБЛИКОВАНИЕ
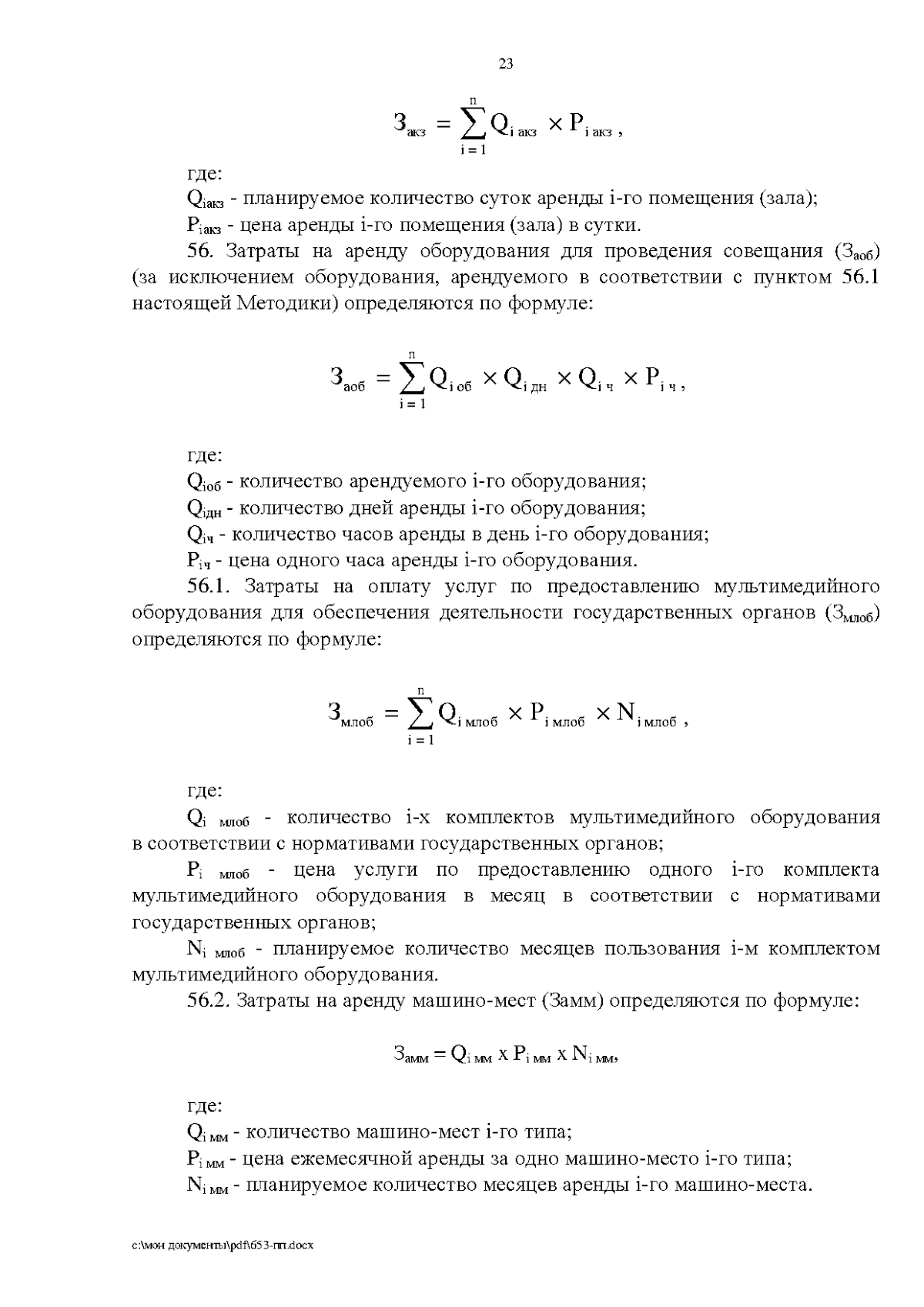
Постановление Правительства Пензенской области от 17.07.2025 № 653-пП
"О порядке определения нормативных затрат на обеспечение функций государственных органов Пензенской области, органа управления Территориального фонда обязательного медицинского страхования Пензенской области, включая подведомственные казенные учреждения"
Номер опубликования: 5800202507210004
Дата опубликования: 21.07.2025
Страница №25 из 50:
Увеличить