Официальное опубликование правовых актов
ОФИЦИАЛЬНОЕ ОПУБЛИКОВАНИЕ
Приказ Управления ветеринарии Орловской области от 18.07.2025 № 139
"Об утверждении порядка определения нормативных затрат на обеспечение функций Управления ветеринарии Орловской области"
(Зарегистрирован 18.07.2025 № 331/2025)
Номер опубликования: 5701202507230004
Дата опубликования: 23.07.2025
Страница №26 из 50:
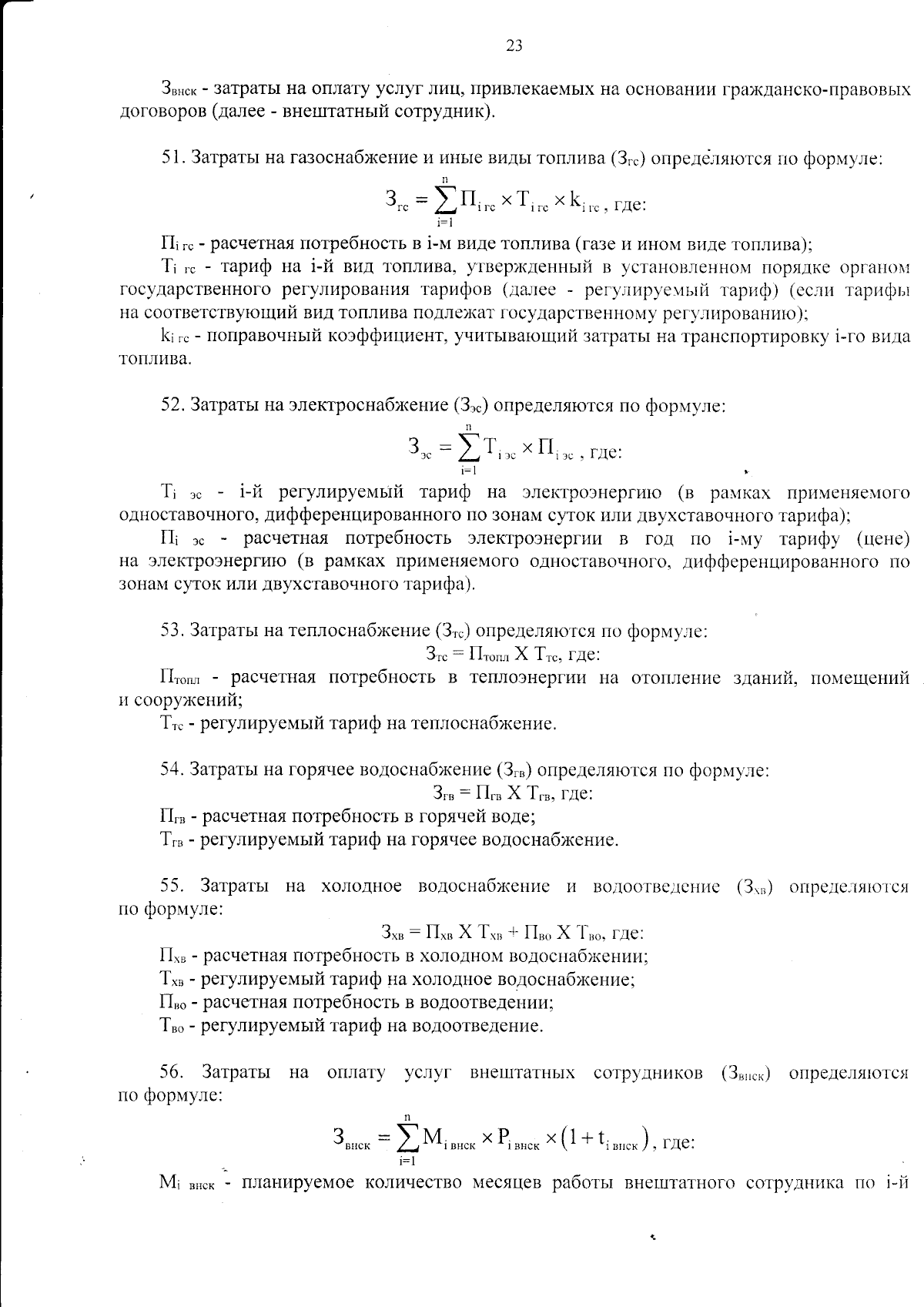
Увеличить