Официальное опубликование правовых актов
ОФИЦИАЛЬНОЕ ОПУБЛИКОВАНИЕ
Постановление Правительства Орловской области от 25.09.2015 № 439
"Об утверждении Правил определения нормативных затрат на обеспечение функций органов исполнительной государственной власти специальной компетенции Орловской области (включая подведомственные казенные учреждения)"
Номер опубликования: 5700201509280002
Дата опубликования: 28.09.2015
Страница №10 из 42:
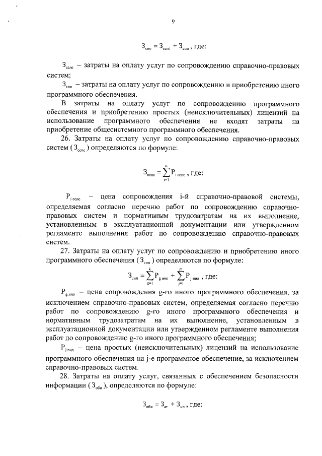
Увеличить