Приказ Министерства промышленности и торговли Омской области от 10.07.2025 № 45
"О нормировании в сфере закупок товаров, работ, услуг Министерства промышленности и торговли Омской области"
(Зарегистрирован 11.07.2025 № 5752)
"О нормировании в сфере закупок товаров, работ, услуг Министерства промышленности и торговли Омской области"
(Зарегистрирован 11.07.2025 № 5752)
Номер опубликования: 5501202507110007
Дата опубликования:
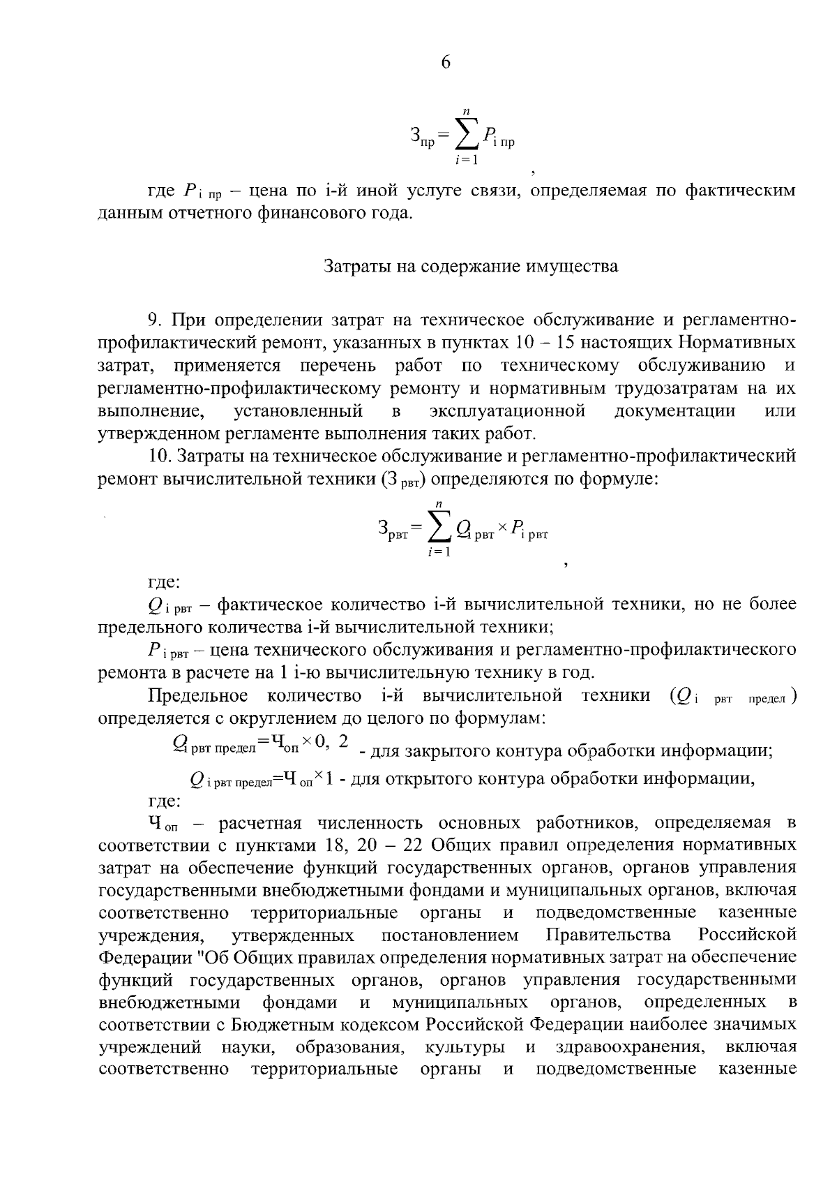
11.07.2025
