Официальное опубликование правовых актов
ОФИЦИАЛЬНОЕ ОПУБЛИКОВАНИЕ
Приказ Главного управления ветеринарии Омской области от 19.07.2018 № 38
"О внесении изменений в приказ Главного управления ветеринарии Омской области от 30 июня 2016 года № 15"
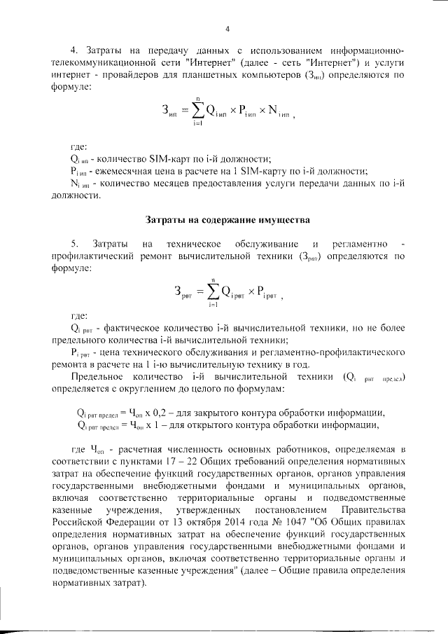
Номер опубликования: 5501201807190004
Дата опубликования: 19.07.2018
Страница №5 из 33:
Увеличить