Официальное опубликование правовых актов
ОФИЦИАЛЬНОЕ ОПУБЛИКОВАНИЕ
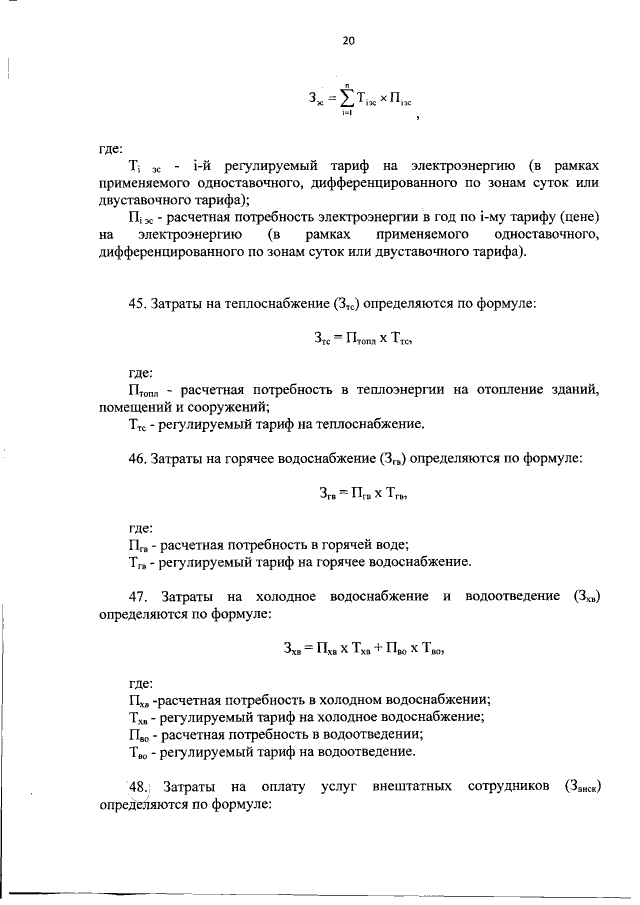
Приказ Государственной инспекции по надзору за техническим состоянием самоходных машин и других видов техники при Министерстве сельского хозяйства и продовольствия Омской области от 30.06.2016 № 11
"Об утверждении нормативных затрат на обеспечение функций Государственной инспекции по надзору за техническим состоянием самоходных машин и других видов техники при Министерстве сельского хозяйства и продовольствия Омской области"
Номер опубликования: 5501201607010009
Дата опубликования: 01.07.2016
Страница №21 из 37:
Увеличить