Постановление Правительства Новосибирской области от 26.05.2020 № 190-п
"О внесении изменений в постановление Правительства Новосибирской области от 26.12.2018 № 567-п"
"О внесении изменений в постановление Правительства Новосибирской области от 26.12.2018 № 567-п"
Номер опубликования: 5400202005280015
Дата опубликования:
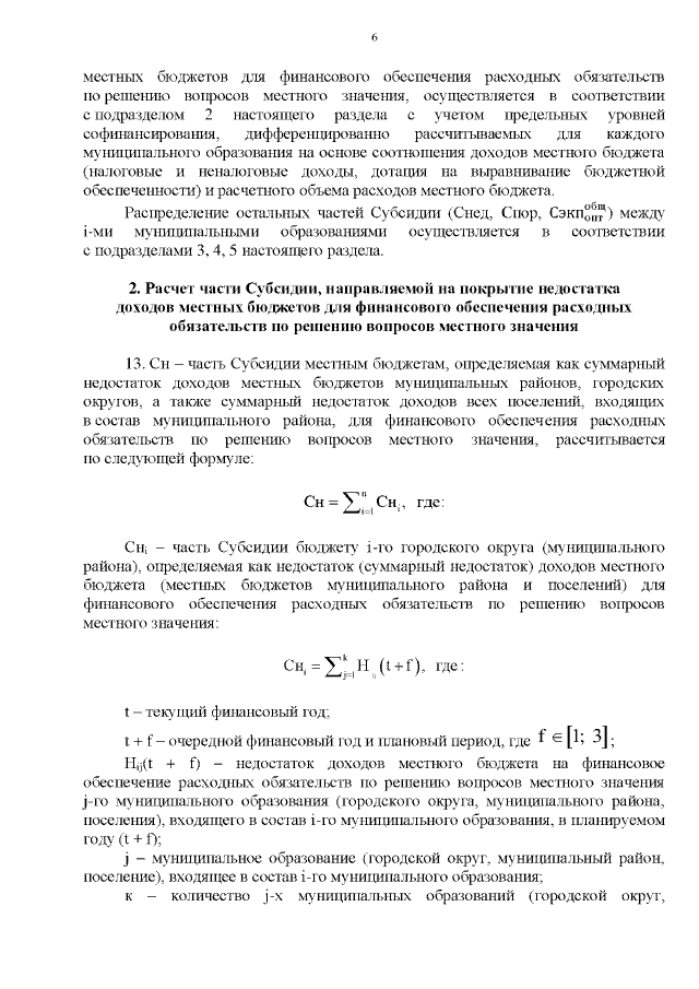
28.05.2020
